August 24 – 26
We arose refreshed from the nap as we had hoped, set out to do some more exploring and to determine a route to the starting point for the walking tour we would take the next day with Athens Free Walking Tour. We were to meet at 9am at a small church some number of blocks away from Monastiraki Plaza, a popular meeting, dining and shopping spot located at the metro stop of the same name.

Monastiraki Plaza
We found the church and timed how long it would take us to get there in the morning, then doubled back to Monastiraki to locate a place to eat. St. Steves (Rick Steves Greece – Athens and the Peloponnese) suggested a particular lane of the plaza known as souvlaki row that would have some good choices. We stumbled upon it (literally) and after persusing a number of the options available settled on Thanasis, sitting outside on a warm Athens evening.

Outdoor Dining at Thanasis
It’s a fairly simple menu and our given newness in country, we kept to the basics, Joanna ordering the Moussaka and I the Kebab Plate and two large beers. We’d drink a lot of large beers on this trip, five percent Greek lagers that go down easy, thirst quenchers when you need them. The food was good and filling, as we would find almost everything we would eat throughout our trip. And the total cost of 18.50 augured well for what we’d hoped would be a cost-effective food journey through Greece.

Joanna’s Mousaaka
On the way back to the Phaedra we stopped at a small shop on Adrianou to pick up a small box of baklava, not our last of the trip, which we enjoyed immensely in our room before hitting the sack for a good night’s sleep, trying to shake off the jet lag and given our need for an early start the next day.

A Quiet Adrianou
Our return to the tour starting point the next morning went faster and easier than we could have anticipated, a crowd free Adrianou and knowledge of the route speeding us along, leaving us with some time to grab a cup of iced latte at Coffee Island. We’d encounter this type beverage everywhere in various permutations, as they appear to be the rage among locals and tourists alike.

Ekklisia Agii Asomati ke Agios Georgios Church – Our Starting Point
At the appointed hour, 10am, we met the rest of our group and Michael our guide. With a master’s degree in the classics, his knowledge would dramatically inform our walk and make for an enjoyable couple of hours.

Our Tour Guide Michael
We started out skirting the grounds of the Agora, per Michael the birthplace of democracy as we know it and which Joanna and I would visit later, and moved on past the 2nd century ruins of the Library of Hadrian. Destroyed in the third century A.D. it was a cultural center (library, lecture halls, garden, and art gallery) built by Hadrian, a Greek loving Roman emperor for the enjoyment of Athens citizens.

Hadrian’s Library
Next up was the Roman Forum or Roman Agora, built around 150 B.C., which served as the commercial center or forum, of Athens for centuries. Its domed Tower of Winds was an ingenious combination of clock, weather vane, and guide to the planets.

The Tower of Winds
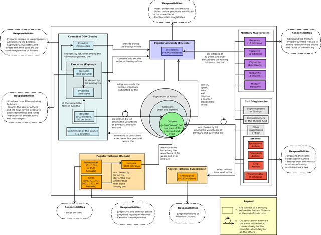
We continued on winding our way up to the hill to the Pnyx, to view the site of the ecclesia, the principal assembly of the democracy of ancient Greece.

Constitution of the Athenians
Open to all male citizens as soon as they qualified for citizenship, the assembly was responsible for declaring war, military strategy, and electing military leaders and other officials. It had the final say on legislation and the right to call magistrates to account after their year of office. A typical meeting of the assembly probably contained around 6,000 people, out of a total citizen population of 30,000-60,000. Votes were taken by a show of hands, counting of stones, or using broken pottery.

Site of the Assembly
As the tour concluded, Michael gave us some tips on how to best handle the Acropolis (visit its museum first, then go to the site either early in the morning or late in the day to beat the crowds from the cruise line tours), restaurants to visit and finally, suggested we climb to the top of the Filoppapou Hill for a great view of the site.
We walked back down towards the Phaedra on Dionysiou Areopagitou, a broad pedestrian only street on the southern border of the Acropolis well known as the place for Athenians to stroll in the evening, then up to an area above and to the west of Syntagma Square in search of an outdoor store so that I could purchase a fuel canister for our MSR Whisperlite Stove, which we would use occasionally during our visit to Greece to make coffee in the morning.

Two Plates of Kebabs
Pretty hungry by this time, as we were walking on busy Panepistimiou in the direction of Omonoia metro station, we spotted a sign board on the sidewalk for an eatery inside the building with appealing looking prices. We walked down a darkened retail corridor to the end, found the restaurant and had lunch, the only customers the fellow had. Honestly, it was so dead we later wondered how he stayed in business. We asked for a kebab plate thinking we’d get one, but ended up with two and a side dish of bread and tomatoes. It was all very tasty and plenty of food, enough to last us the day; we’d feel no need to eat that evening.

Bread, Potato and Tomato Side
One think to remark about is just how good the produce is here, the tomatoes in particular. Vine ripened, full of flavor and juicy, you never tire of eating them. We finished lunch, hopped on the metro for the Acropolis stop and exited to walk to the entrance of the Acropolis Museum to spend the rest of the afternoon there, setting up our visit to the actual site the next morning.

The Acropolis Museum
Admission is just five euros, a relative bargain and it’s an impressive place to visit. Keeping in mind that the most famous pieces from the site, the Parthenon friezes were, some would say high jacked, by Lord Elgin in 1801 and now reside in the British Museum in London, the collection here does inform about life in Greece during all of the ages of the Acropolis. It’s generally held that Pericles coordinated construction of the site’s main buildings in the fifth century BC including the Parthenon, the Propylaia, the Erechtheion and the Temple of Athena Nike.
The two most impressive displays at the museum are the famous “Porch of the Maidens”, with six draped female figures (caryatids) that acted as supporting columns from the Erechtheion, and the third floor of the building, dedicated to the Parthenon with two models of how its east and west pediment statues looked in their prime and filling the entire floor, a re-creation of its exact dimensions with the entire frieze, the east and west pediments, and the metopes all in their proper positions.

Third Floor of the Museum
Stainless steel columns mark the location of each of the actual marble columns, so as you walk the entire perimeter you get a feel for how it would have appeared in all of its glory.

Recreation of One of the Pediments
We finished up at the museum ready to hit the Acropolis first thing the next day. As suggested by Michael, we walked back up Dionysiou Areopagitou to ascend Filoppaou Hill, a bit of a steep climb up uneven steps and surfaces. At the top though the view was indeed worth the effort, our only regret that it was too early for sunset.

View from Filoppaou Hill
We returned to the Phaedra having purchased a bottle of wine, the first of many for the trip at a reasonable six euros and spent the rest of the evening recuperating in the room. It had been a very good first full day with an excellent walking tour (we tipped 15 euros apiece), snagging the fuel canister, a big lunch, and a good museum. We were ready to roll.

Horse from a Pediment
Links
Athens Free Walking Tour: http://www.athensfreewalkingtour.com/en/
Thanasis: http://othanasis.com/en
Coffee Island: https://www.coffeeisland.gr/en/pages/company
Library of Hadrian: https://en.wikipedia.org/wiki/Hadrian%27s_Library
Tower of Winds: https://en.wikipedia.org/wiki/Tower_of_the_Winds
Ecclesia: https://en.wikipedia.org/wiki/Ecclesia_(ancient_Athens)
Filoppaou Hill: http://www.greeka.com/attica/athens/athens-hills-and-parks/filopappou-hill.htm
The Acropolis: https://en.wikipedia.org/wiki/Acropolis_of_Athens
Discover more from 3jmann
Subscribe to get the latest posts sent to your email.
[…] via Europe 2017 – Athens – Part Two — 3jmann […]
[…] via Europe 2017 – Athens – Part Two — 3jmann […]